登录
|
免费注册
设为首页
|
加入收藏
|
在线留言
|
企业位置
首页
仿真理论基础
仿真领域应用
仿真软件说明
本人培训课程
合作代算团队
合作培训课程
计算就业信息
个人仿真建议
首页
>>
仿真理论基础
>>
DFT方法类
>>
DFT基础
>>
热力学校正
仿真理论基础
耗散粒子动力学
粗粒化MD
通俗解析-理论名词
LibreTexts
基础理化知识
MD方法类
DFT方法类
DFT基础
DFT调参
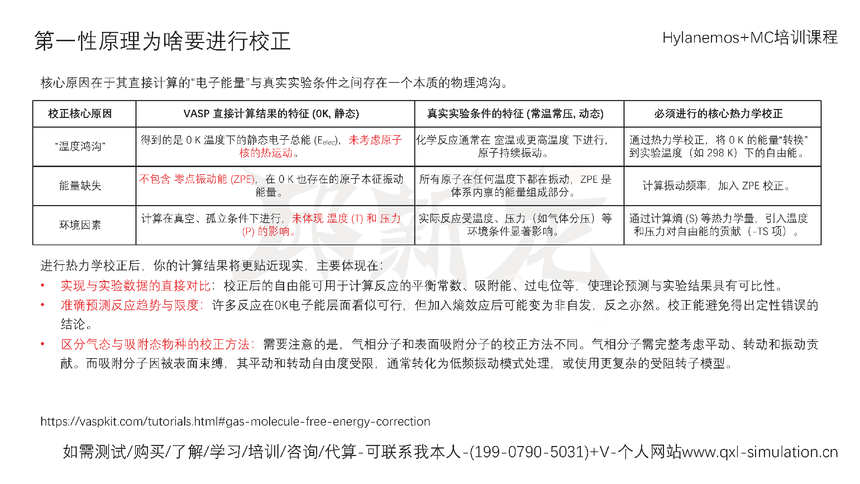
详细内容
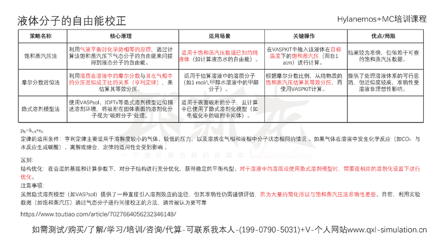
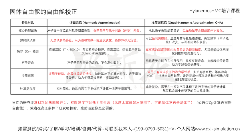
热力学校正
上一篇
微观热力学基础
下一篇
零点能
技术支持:
CLOUD
|
管理登录