登录
|
免费注册
设为首页
|
加入收藏
|
在线留言
|
企业位置
首页
仿真理论基础
仿真领域应用
仿真软件说明
本人培训课程
合作代算团队
合作培训课程
计算就业信息
个人仿真建议
首页
>>
仿真领域应用
>>
电池类
>>
工艺类
>>
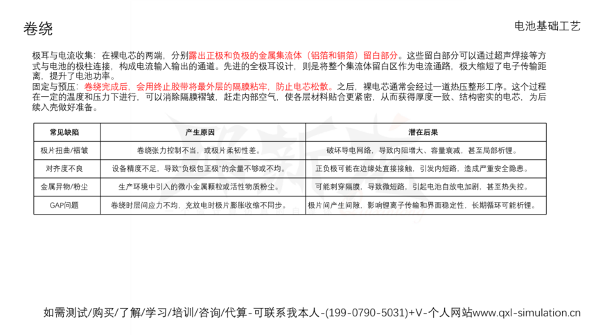
电池基础工艺
仿真领域应用
硬碳
实验测试
低共熔溶剂
离子液体
其他类
膜材料
无机材料
表面活性剂
离子交换膜
沥青
高分子材料
电池类
常规电解液
锂离子电池组设计手册--化学成分类型和术语
文献解读
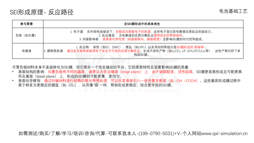
SEI
工艺类
生物医药类
详细内容
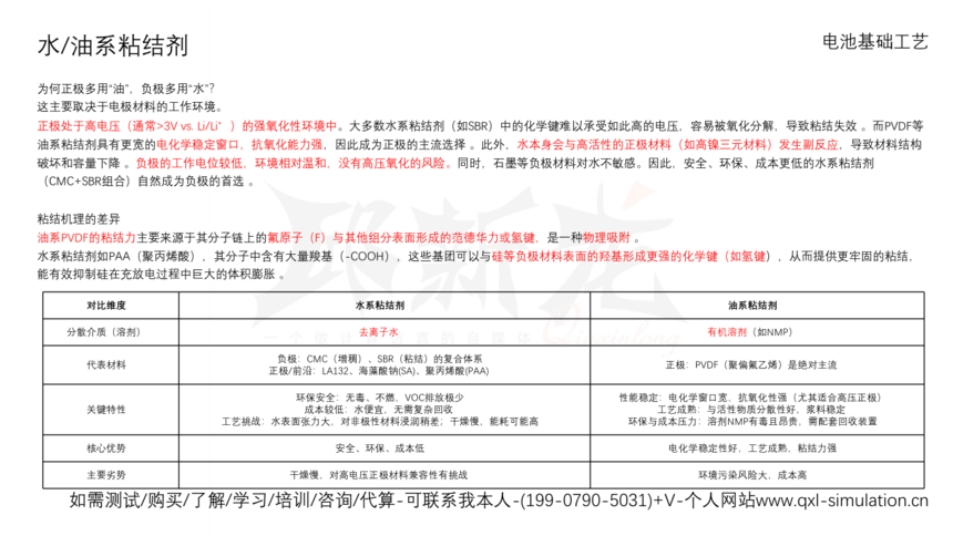
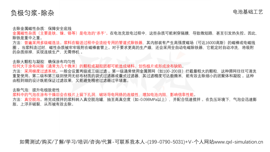
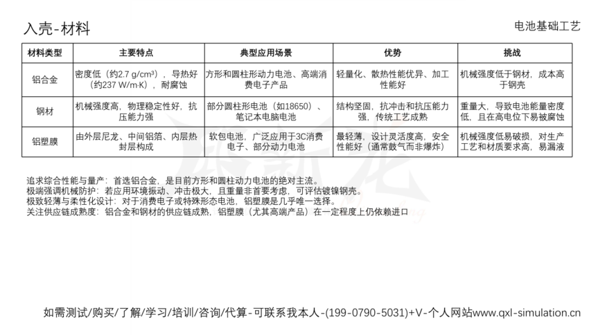
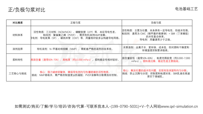
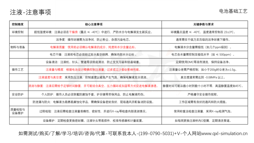
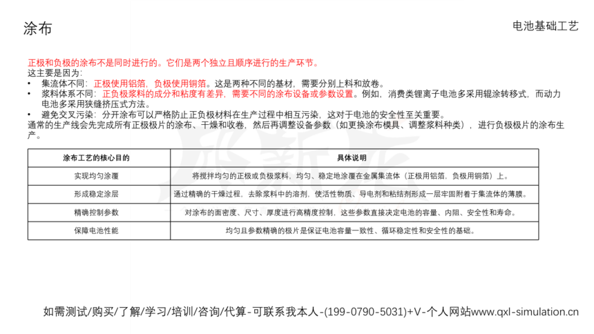
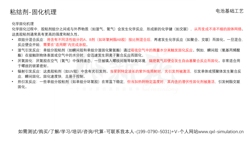
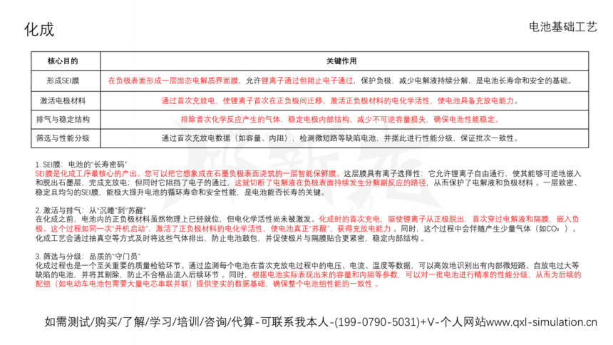
电池基础工艺
上一篇
负极材料制造工艺
下一篇
EIS电化学阻抗谱测试
技术支持:
CLOUD
|
管理登录